|
|
@@ -3,11 +3,7 @@
|
|
|
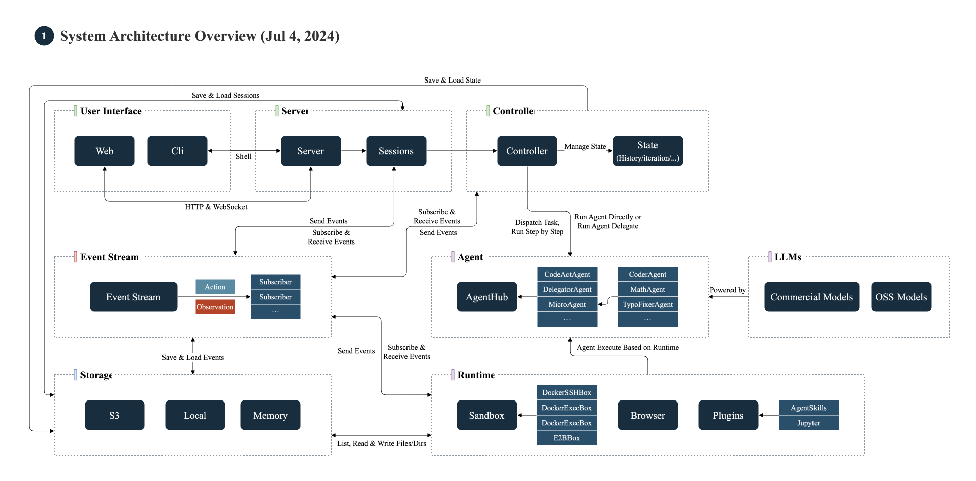
This directory contains the core components of OpenDevin.
|
|
|
|
|
|
This diagram provides an overview of the roles of each component and how they communicate and collaborate.
|
|
|
-
|
|
|
-<div style="text-align: center;">
|
|
|
- <img src="https://github.com/OpenDevin/OpenDevin/assets/16201837/97d747e3-29d8-4ccb-8d34-6ad1adb17f38" alt="OpenDevin System Architecture Diagram Jul 4 2024" />
|
|
|
- <p><em>OpenDevin System Architecture Diagram (July 4, 2024)</em></p>
|
|
|
-</div>
|
|
|
+
|
|
|
|
|
|
## Classes
|
|
|
The key classes in OpenDevin are:
|