tobitege ae153aa8ab (enh) review of logger.py; less logging in AgentController (#3648) 1 год назад
..
controller ae153aa8ab (enh) review of logger.py; less logging in AgentController (#3648) 1 год назад
core ae153aa8ab (enh) review of logger.py; less logging in AgentController (#3648) 1 год назад
events 6487175a31 refactored all relative paths to absolute paths (#3495) 1 год назад
llm 5bb931e4d6 Add prompt caching (Sonnet, Haiku only) (#3411) 1 год назад
memory 6487175a31 refactored all relative paths to absolute paths (#3495) 1 год назад
runtime 8fca5a5354 linter and test_aider_linter extensions for eslint (#3543) 1 год назад
security 6487175a31 refactored all relative paths to absolute paths (#3495) 1 год назад
server 0b8779447a New README for OpenHands/openhands/runtime folder (#3576) 1 год назад
storage 8c4c3b18b5 Feat google cloud storage (#3574) 1 год назад
utils d9a8b53bc2 feat: specialize CodeAct into micro agents by providing markdown files (#3511) 1 год назад
README.md dc0a1f3940 Fix wrong doc url (#3531) 1 год назад
__init__.py 01ae22ef57 Rename OpenDevin to OpenHands (#3472) 1 год назад
py.typed 6ce77e157b Fix pypi build (#3548) 1 год назад

README.md

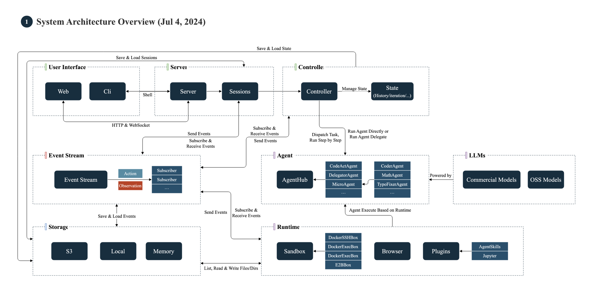
OpenHands Architecture

This directory contains the core components of OpenHands.

This diagram provides an overview of the roles of each component and how they communicate and collaborate. OpenHands System Architecture Diagram (July 4, 2024)

Classes

The key classes in OpenHands are:

  • LLM: brokers all interactions with large language models. Works with any underlying completion model, thanks to LiteLLM.
  • Agent: responsible for looking at the current State, and producing an Action that moves one step closer toward the end-goal.
  • AgentController: initializes the Agent, manages State, and drive the main loop that pushes the Agent forward, step by step
  • State: represents the current state of the Agent's task. Includes things like the current step, a history of recent events, the Agent's long-term plan, etc
  • EventStream: a central hub for Events, where any component can publish Events, or listen for Events published by other components
    • Event: an Action or Observeration
      • Action: represents a request to e.g. edit a file, run a command, or send a message
      • Observation: represents information collected from the environment, e.g. file contents or command output
  • Runtime: responsible for performing Actions, and sending back Observations
    • Sandbox: the part of the runtime responsible for running commands, e.g. inside of Docker
  • Server: brokers OpenHands sessions over HTTP, e.g. to drive the frontend
    • Session: holds a single EventStream, a single AgentController, and a single Runtime. Generally represents a single task (but potentially including several user prompts)
    • SessionManager: keeps a list of active sessions, and ensures requests are routed to the correct Session

Control Flow

Here's the basic loop (in pseudocode) that drives agents.

while True:
  prompt = agent.generate_prompt(state)
  response = llm.completion(prompt)
  action = agent.parse_response(response)
  observation = runtime.run(action)
  state = state.update(action, observation)

In reality, most of this is achieved through message passing, via the EventStream. The EventStream serves as the backbone for all communication in OpenHands.

flowchart LR
  Agent--Actions-->AgentController
  AgentController--State-->Agent
  AgentController--Actions-->EventStream
  EventStream--Observations-->AgentController
  Runtime--Observations-->EventStream
  EventStream--Actions-->Runtime
  Frontend--Actions-->EventStream

Runtime

Please refer to the documentation to learn more about Runtime.