tofarr 5fb3dece93 Feat: Divided docker layer to make it easier to cache (#4313) vor 1 Jahr
..
agenthub bb416009c5 [Fix] Fixed the inputs to the ManagerAgent (#4427) vor 1 Jahr
controller 6bbd75c6e7 fix: metric logging in agent controller (#4387) vor 1 Jahr
core 9566ca4a3c Implement basic modal sandbox support (#4133) vor 1 Jahr
events da23189e4c refactor: move get_pairs from memory to shared utils (#4411) vor 1 Jahr
linter 178dbfaf4a Run pre-commit (#4163) vor 1 Jahr
llm caa77cf7a6 Log cache hit/miss for deepseek (#4343) vor 1 Jahr
memory da23189e4c refactor: move get_pairs from memory to shared utils (#4411) vor 1 Jahr
runtime 5fb3dece93 Feat: Divided docker layer to make it easier to cache (#4313) vor 1 Jahr
security 8a93da51be Fix for lockup - create the runtime in a background thread (#4412) vor 1 Jahr
server 83c096b974 [ALL-551] chore(frontend): Retrieve `APP_MODE` from the server (#4423) vor 1 Jahr
storage 641a15356f Better AWS S3 storage support (#4195) vor 1 Jahr
utils 8a93da51be Fix for lockup - create the runtime in a background thread (#4412) vor 1 Jahr
README.md dc0a1f3940 Fix wrong doc url (#3531) vor 1 Jahr
__init__.py 568c8ce993 Runtime build fixes for OpenHands as a python library (#3989) vor 1 Jahr
py.typed 6ce77e157b Fix pypi build (#3548) vor 1 Jahr

README.md

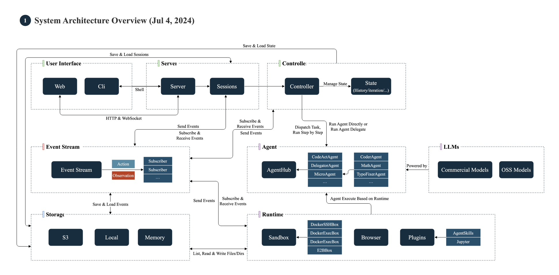
OpenHands Architecture

This directory contains the core components of OpenHands.

This diagram provides an overview of the roles of each component and how they communicate and collaborate. OpenHands System Architecture Diagram (July 4, 2024)

Classes

The key classes in OpenHands are:

  • LLM: brokers all interactions with large language models. Works with any underlying completion model, thanks to LiteLLM.
  • Agent: responsible for looking at the current State, and producing an Action that moves one step closer toward the end-goal.
  • AgentController: initializes the Agent, manages State, and drive the main loop that pushes the Agent forward, step by step
  • State: represents the current state of the Agent's task. Includes things like the current step, a history of recent events, the Agent's long-term plan, etc
  • EventStream: a central hub for Events, where any component can publish Events, or listen for Events published by other components
    • Event: an Action or Observeration
      • Action: represents a request to e.g. edit a file, run a command, or send a message
      • Observation: represents information collected from the environment, e.g. file contents or command output
  • Runtime: responsible for performing Actions, and sending back Observations
    • Sandbox: the part of the runtime responsible for running commands, e.g. inside of Docker
  • Server: brokers OpenHands sessions over HTTP, e.g. to drive the frontend
    • Session: holds a single EventStream, a single AgentController, and a single Runtime. Generally represents a single task (but potentially including several user prompts)
    • SessionManager: keeps a list of active sessions, and ensures requests are routed to the correct Session

Control Flow

Here's the basic loop (in pseudocode) that drives agents.

while True:
  prompt = agent.generate_prompt(state)
  response = llm.completion(prompt)
  action = agent.parse_response(response)
  observation = runtime.run(action)
  state = state.update(action, observation)

In reality, most of this is achieved through message passing, via the EventStream. The EventStream serves as the backbone for all communication in OpenHands.

flowchart LR
  Agent--Actions-->AgentController
  AgentController--State-->Agent
  AgentController--Actions-->EventStream
  EventStream--Observations-->AgentController
  Runtime--Observations-->EventStream
  EventStream--Actions-->Runtime
  Frontend--Actions-->EventStream

Runtime

Please refer to the documentation to learn more about Runtime.