Rohit Malhotra 3db118f3d9 [Bug]: Fixing next page param extraction for app installation repos reponse (#5687) 1 年之前
..
agenthub ee8438cd59 remove unused prompts from legacy browsing agent code (#5643) 1 年之前
controller 2cc6a51fe8 chore: cleanup log - make "cannot restore state" a debug message (#5674) 1 年之前
core fe1bb1c233 Feat config server side store (#5594) 1 年之前
events 6a6ce5f3ee Fix issue #5478: Add color to the line next to "Ran a XXX Command" based on return value (#5483) 1 年之前
linter 97f3249205 Move linter and diff utils to openhands-aci (#5020) 1 年之前
llm 8488dd2a03 fix: Gracefully handling negative response latencies (#5660) 1 年之前
memory ac5190c283 Add voyage ai embeddings (#5547) 1 年之前
resolver 6de177521f Fix issue #5450: In openhands-resolver.yml, request code review from the person who initiated the workflow (#5451) 1 年之前
runtime 8983eb4cc1 fix(eval): Increase RemoteRuntime request timeouts to cope with busy cluster (#5671) 1 年之前
security 871c544b74 fix: asyncio issues with security analyzer + enable security analyzer in cli (#5356) 1 年之前
server 3db118f3d9 [Bug]: Fixing next page param extraction for app installation repos reponse (#5687) 1 年之前
storage fe1bb1c233 Feat config server side store (#5594) 1 年之前
utils 2fb45d410d Fix: Making the logs quieter (#5525) 1 年之前
README.md dc0a1f3940 Fix wrong doc url (#3531) 1 年之前
__init__.py ceb60b9a37 Prioritize version from pyproject.toml (#5412) 1 年之前
py.typed 6ce77e157b Fix pypi build (#3548) 1 年之前

README.md

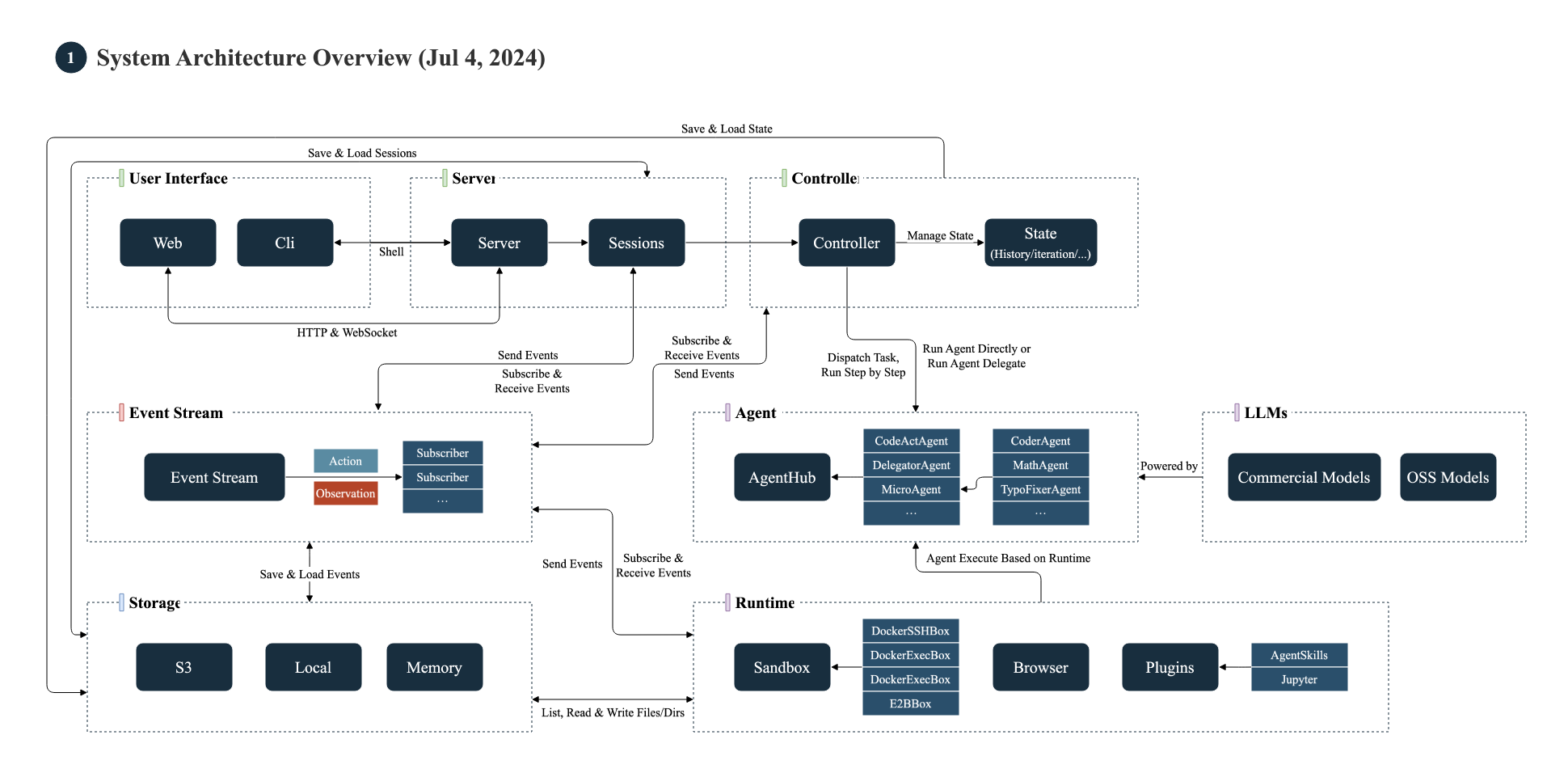
OpenHands Architecture

This directory contains the core components of OpenHands.

This diagram provides an overview of the roles of each component and how they communicate and collaborate. OpenHands System Architecture Diagram (July 4, 2024)

Classes

The key classes in OpenHands are:

  • LLM: brokers all interactions with large language models. Works with any underlying completion model, thanks to LiteLLM.
  • Agent: responsible for looking at the current State, and producing an Action that moves one step closer toward the end-goal.
  • AgentController: initializes the Agent, manages State, and drive the main loop that pushes the Agent forward, step by step
  • State: represents the current state of the Agent's task. Includes things like the current step, a history of recent events, the Agent's long-term plan, etc
  • EventStream: a central hub for Events, where any component can publish Events, or listen for Events published by other components
    • Event: an Action or Observeration
      • Action: represents a request to e.g. edit a file, run a command, or send a message
      • Observation: represents information collected from the environment, e.g. file contents or command output
  • Runtime: responsible for performing Actions, and sending back Observations
    • Sandbox: the part of the runtime responsible for running commands, e.g. inside of Docker
  • Server: brokers OpenHands sessions over HTTP, e.g. to drive the frontend
    • Session: holds a single EventStream, a single AgentController, and a single Runtime. Generally represents a single task (but potentially including several user prompts)
    • SessionManager: keeps a list of active sessions, and ensures requests are routed to the correct Session

Control Flow

Here's the basic loop (in pseudocode) that drives agents.

while True:
  prompt = agent.generate_prompt(state)
  response = llm.completion(prompt)
  action = agent.parse_response(response)
  observation = runtime.run(action)
  state = state.update(action, observation)

In reality, most of this is achieved through message passing, via the EventStream. The EventStream serves as the backbone for all communication in OpenHands.

flowchart LR
  Agent--Actions-->AgentController
  AgentController--State-->Agent
  AgentController--Actions-->EventStream
  EventStream--Observations-->AgentController
  Runtime--Observations-->EventStream
  EventStream--Actions-->Runtime
  Frontend--Actions-->EventStream

Runtime

Please refer to the documentation to learn more about Runtime.