Xingyao Wang 07f0d1ccb3 feat(llm): convert function call request for non-funcall OSS model (#4711) 1 년 전
..
agenthub 07f0d1ccb3 feat(llm): convert function call request for non-funcall OSS model (#4711) 1 년 전
controller 07f0d1ccb3 feat(llm): convert function call request for non-funcall OSS model (#4711) 1 년 전
core 07f0d1ccb3 feat(llm): convert function call request for non-funcall OSS model (#4711) 1 년 전
events f55ddbed0e fix docker leak (#4970) 1 년 전
linter ec3152b6e1 linter: only lint on updated lines in the new file (#4409) 1 년 전
llm 07f0d1ccb3 feat(llm): convert function call request for non-funcall OSS model (#4711) 1 년 전
memory eeb2342509 Refactor history/event stream (#3808) 1 년 전
resolver a753babb7a Integrate OpenHands resolver into main repository (#4964) 1 년 전
runtime 07f0d1ccb3 feat(llm): convert function call request for non-funcall OSS model (#4711) 1 년 전
security 436ecb80a3 Logger fixes for openhands-resolver (#4710) 1 년 전
server f55ddbed0e fix docker leak (#4970) 1 년 전
storage 641a15356f Better AWS S3 storage support (#4195) 1 년 전
utils 07f0d1ccb3 feat(llm): convert function call request for non-funcall OSS model (#4711) 1 년 전
README.md dc0a1f3940 Fix wrong doc url (#3531) 1 년 전
__init__.py 4405b109e3 Fix issue #4809: [Bug]: Model does not support image upload when usin… (#4810) 1 년 전
py.typed 6ce77e157b Fix pypi build (#3548) 1 년 전

README.md

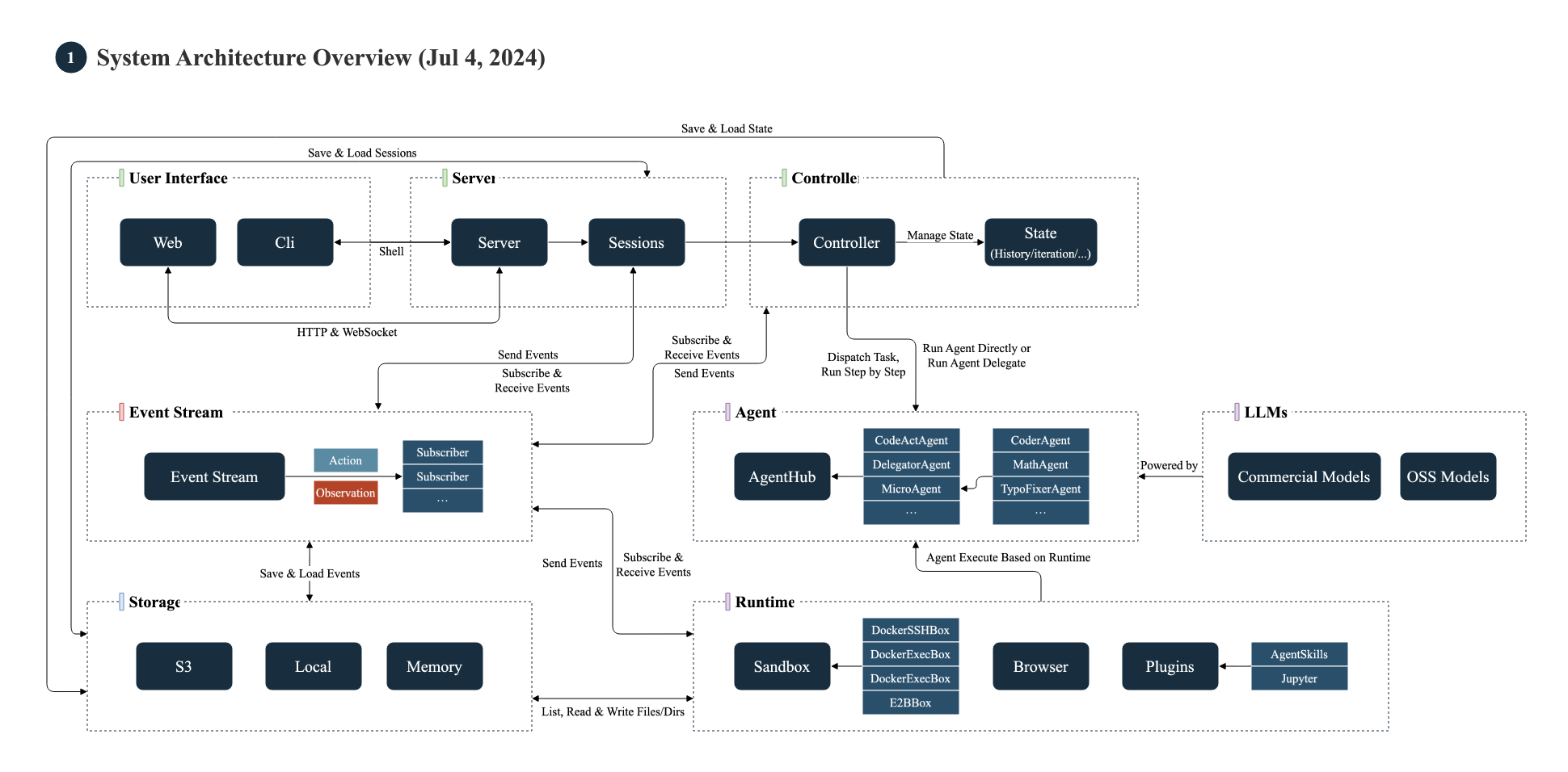
OpenHands Architecture

This directory contains the core components of OpenHands.

This diagram provides an overview of the roles of each component and how they communicate and collaborate. OpenHands System Architecture Diagram (July 4, 2024)

Classes

The key classes in OpenHands are:

  • LLM: brokers all interactions with large language models. Works with any underlying completion model, thanks to LiteLLM.
  • Agent: responsible for looking at the current State, and producing an Action that moves one step closer toward the end-goal.
  • AgentController: initializes the Agent, manages State, and drive the main loop that pushes the Agent forward, step by step
  • State: represents the current state of the Agent's task. Includes things like the current step, a history of recent events, the Agent's long-term plan, etc
  • EventStream: a central hub for Events, where any component can publish Events, or listen for Events published by other components
    • Event: an Action or Observeration
      • Action: represents a request to e.g. edit a file, run a command, or send a message
      • Observation: represents information collected from the environment, e.g. file contents or command output
  • Runtime: responsible for performing Actions, and sending back Observations
    • Sandbox: the part of the runtime responsible for running commands, e.g. inside of Docker
  • Server: brokers OpenHands sessions over HTTP, e.g. to drive the frontend
    • Session: holds a single EventStream, a single AgentController, and a single Runtime. Generally represents a single task (but potentially including several user prompts)
    • SessionManager: keeps a list of active sessions, and ensures requests are routed to the correct Session

Control Flow

Here's the basic loop (in pseudocode) that drives agents.

while True:
  prompt = agent.generate_prompt(state)
  response = llm.completion(prompt)
  action = agent.parse_response(response)
  observation = runtime.run(action)
  state = state.update(action, observation)

In reality, most of this is achieved through message passing, via the EventStream. The EventStream serves as the backbone for all communication in OpenHands.

flowchart LR
  Agent--Actions-->AgentController
  AgentController--State-->Agent
  AgentController--Actions-->EventStream
  EventStream--Observations-->AgentController
  Runtime--Observations-->EventStream
  EventStream--Actions-->Runtime
  Frontend--Actions-->EventStream

Runtime

Please refer to the documentation to learn more about Runtime.