Robert Brennan 642e962f89 randomize branch names (#5784) 1 年之前
..
agenthub 642e962f89 randomize branch names (#5784) 1 年之前
controller e9cafb0372 chore: Cleanup runtime exception handling (#5696) 1 年之前
core faf8b5829c Fix for dying sessions/runtimes (#5755) 1 年之前
events d646b2089d Fix several async lockups (#5734) 1 年之前
linter 97f3249205 Move linter and diff utils to openhands-aci (#5020) 1 年之前
llm 4a8bf3d2d0 Fix not initialized response latencies (#5679) 1 年之前
memory ac5190c283 Add voyage ai embeddings (#5547) 1 年之前
resolver 725e71ad22 Update Slack links again (#5773) 1 年之前
runtime 642e962f89 randomize branch names (#5784) 1 年之前
security 871c544b74 fix: asyncio issues with security analyzer + enable security analyzer in cli (#5356) 1 年之前
server f9cc0bce53 Fix connection check (#5787) 1 年之前
storage faf8b5829c Fix for dying sessions/runtimes (#5755) 1 年之前
utils 2fb45d410d Fix: Making the logs quieter (#5525) 1 年之前
README.md dc0a1f3940 Fix wrong doc url (#3531) 1 年之前
__init__.py ceb60b9a37 Prioritize version from pyproject.toml (#5412) 1 年之前
py.typed 6ce77e157b Fix pypi build (#3548) 1 年之前

README.md

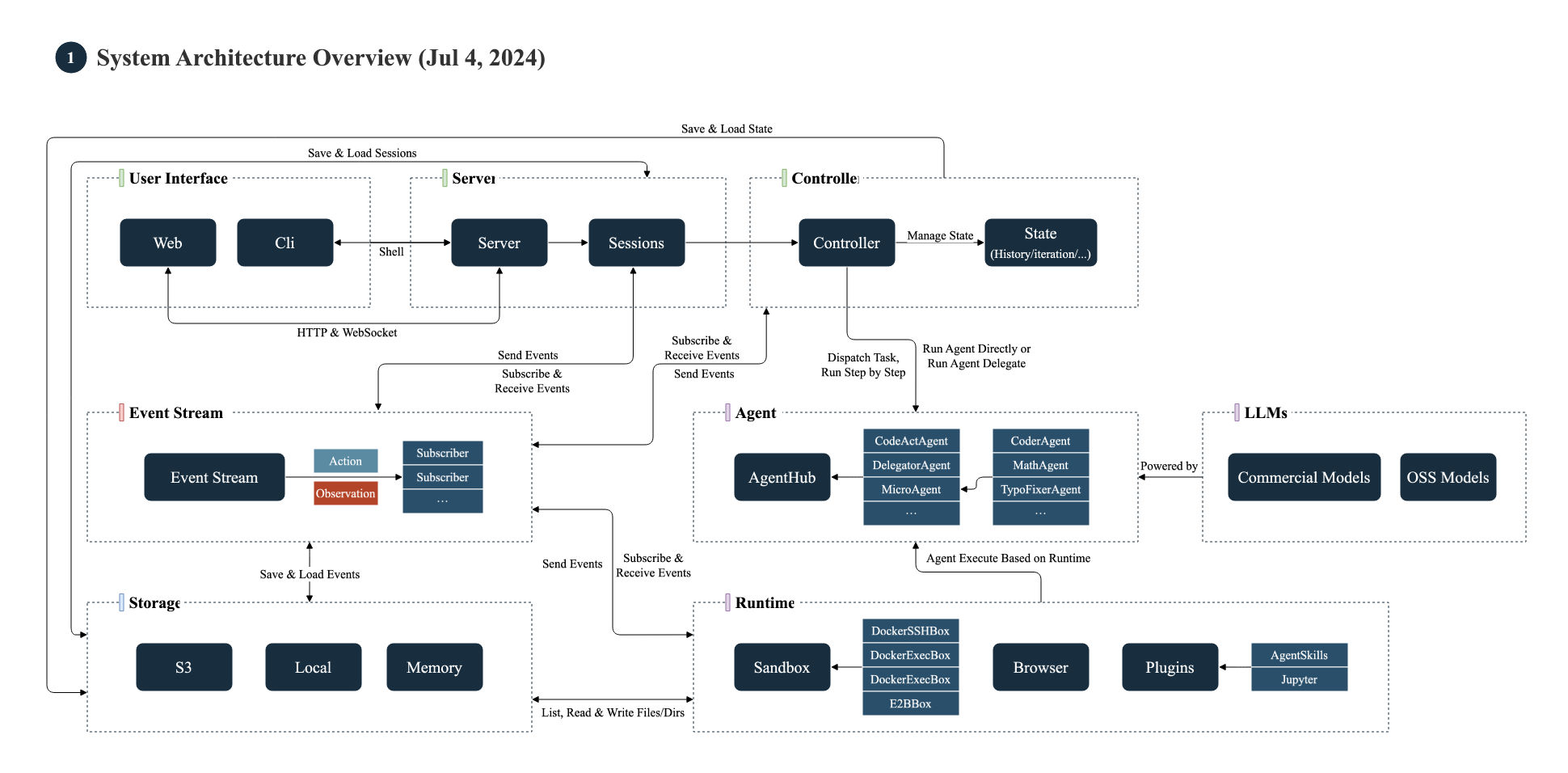
OpenHands Architecture

This directory contains the core components of OpenHands.

This diagram provides an overview of the roles of each component and how they communicate and collaborate. OpenHands System Architecture Diagram (July 4, 2024)

Classes

The key classes in OpenHands are:

  • LLM: brokers all interactions with large language models. Works with any underlying completion model, thanks to LiteLLM.
  • Agent: responsible for looking at the current State, and producing an Action that moves one step closer toward the end-goal.
  • AgentController: initializes the Agent, manages State, and drive the main loop that pushes the Agent forward, step by step
  • State: represents the current state of the Agent's task. Includes things like the current step, a history of recent events, the Agent's long-term plan, etc
  • EventStream: a central hub for Events, where any component can publish Events, or listen for Events published by other components
    • Event: an Action or Observeration
      • Action: represents a request to e.g. edit a file, run a command, or send a message
      • Observation: represents information collected from the environment, e.g. file contents or command output
  • Runtime: responsible for performing Actions, and sending back Observations
    • Sandbox: the part of the runtime responsible for running commands, e.g. inside of Docker
  • Server: brokers OpenHands sessions over HTTP, e.g. to drive the frontend
    • Session: holds a single EventStream, a single AgentController, and a single Runtime. Generally represents a single task (but potentially including several user prompts)
    • SessionManager: keeps a list of active sessions, and ensures requests are routed to the correct Session

Control Flow

Here's the basic loop (in pseudocode) that drives agents.

while True:
  prompt = agent.generate_prompt(state)
  response = llm.completion(prompt)
  action = agent.parse_response(response)
  observation = runtime.run(action)
  state = state.update(action, observation)

In reality, most of this is achieved through message passing, via the EventStream. The EventStream serves as the backbone for all communication in OpenHands.

flowchart LR
  Agent--Actions-->AgentController
  AgentController--State-->Agent
  AgentController--Actions-->EventStream
  EventStream--Observations-->AgentController
  Runtime--Observations-->EventStream
  EventStream--Actions-->Runtime
  Frontend--Actions-->EventStream

Runtime

Please refer to the documentation to learn more about Runtime.