Rohit Malhotra 64a7fef57e [Resolver]: Support custom sandbox (#5348) 1 год назад
..
agenthub afc94a2f0c Microagent to fix issues with npm (#5314) 1 год назад
controller c7d89713e8 Feat socket io (#5056) 1 год назад
core c7d89713e8 Feat socket io (#5056) 1 год назад
events 4d3b035e00 feat(agent): add BrowseURLAction to CodeAct (produce markdown from URL) (#5285) 1 год назад
linter 97f3249205 Move linter and diff utils to openhands-aci (#5020) 1 год назад
llm 3ac57a61a7 fix issue where message is none (#5307) 1 год назад
memory eeb2342509 Refactor history/event stream (#3808) 1 год назад
resolver 64a7fef57e [Resolver]: Support custom sandbox (#5348) 1 год назад
runtime 7afdf0659e Update e2b (#5321) 1 год назад
security 4374b4aba4 [feat(backend)] Alignment checker for browsing agent (#5105) 1 год назад
server 16a7dd52ae Fix: Session expired (#5305) 1 год назад
storage c7d89713e8 Feat socket io (#5056) 1 год назад
utils c7d89713e8 Feat socket io (#5056) 1 год назад
README.md dc0a1f3940 Fix wrong doc url (#3531) 1 год назад
__init__.py 4405b109e3 Fix issue #4809: [Bug]: Model does not support image upload when usin… (#4810) 1 год назад
py.typed 6ce77e157b Fix pypi build (#3548) 1 год назад

README.md

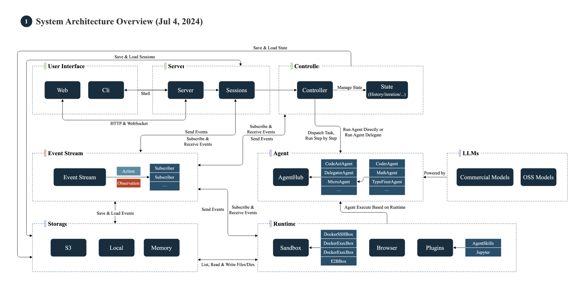
OpenHands Architecture

This directory contains the core components of OpenHands.

This diagram provides an overview of the roles of each component and how they communicate and collaborate. OpenHands System Architecture Diagram (July 4, 2024)

Classes

The key classes in OpenHands are:

  • LLM: brokers all interactions with large language models. Works with any underlying completion model, thanks to LiteLLM.
  • Agent: responsible for looking at the current State, and producing an Action that moves one step closer toward the end-goal.
  • AgentController: initializes the Agent, manages State, and drive the main loop that pushes the Agent forward, step by step
  • State: represents the current state of the Agent's task. Includes things like the current step, a history of recent events, the Agent's long-term plan, etc
  • EventStream: a central hub for Events, where any component can publish Events, or listen for Events published by other components
    • Event: an Action or Observeration
      • Action: represents a request to e.g. edit a file, run a command, or send a message
      • Observation: represents information collected from the environment, e.g. file contents or command output
  • Runtime: responsible for performing Actions, and sending back Observations
    • Sandbox: the part of the runtime responsible for running commands, e.g. inside of Docker
  • Server: brokers OpenHands sessions over HTTP, e.g. to drive the frontend
    • Session: holds a single EventStream, a single AgentController, and a single Runtime. Generally represents a single task (but potentially including several user prompts)
    • SessionManager: keeps a list of active sessions, and ensures requests are routed to the correct Session

Control Flow

Here's the basic loop (in pseudocode) that drives agents.

while True:
  prompt = agent.generate_prompt(state)
  response = llm.completion(prompt)
  action = agent.parse_response(response)
  observation = runtime.run(action)
  state = state.update(action, observation)

In reality, most of this is achieved through message passing, via the EventStream. The EventStream serves as the backbone for all communication in OpenHands.

flowchart LR
  Agent--Actions-->AgentController
  AgentController--State-->Agent
  AgentController--Actions-->EventStream
  EventStream--Observations-->AgentController
  Runtime--Observations-->EventStream
  EventStream--Actions-->Runtime
  Frontend--Actions-->EventStream

Runtime

Please refer to the documentation to learn more about Runtime.