tofarr 5fb3dece93 Feat: Divided docker layer to make it easier to cache (#4313) 1 жил өмнө
..
agenthub bb416009c5 [Fix] Fixed the inputs to the ManagerAgent (#4427) 1 жил өмнө
controller 6bbd75c6e7 fix: metric logging in agent controller (#4387) 1 жил өмнө
core 9566ca4a3c Implement basic modal sandbox support (#4133) 1 жил өмнө
events da23189e4c refactor: move get_pairs from memory to shared utils (#4411) 1 жил өмнө
linter 178dbfaf4a Run pre-commit (#4163) 1 жил өмнө
llm caa77cf7a6 Log cache hit/miss for deepseek (#4343) 1 жил өмнө
memory da23189e4c refactor: move get_pairs from memory to shared utils (#4411) 1 жил өмнө
runtime 5fb3dece93 Feat: Divided docker layer to make it easier to cache (#4313) 1 жил өмнө
security 8a93da51be Fix for lockup - create the runtime in a background thread (#4412) 1 жил өмнө
server 83c096b974 [ALL-551] chore(frontend): Retrieve `APP_MODE` from the server (#4423) 1 жил өмнө
storage 641a15356f Better AWS S3 storage support (#4195) 1 жил өмнө
utils 8a93da51be Fix for lockup - create the runtime in a background thread (#4412) 1 жил өмнө
README.md dc0a1f3940 Fix wrong doc url (#3531) 1 жил өмнө
__init__.py 568c8ce993 Runtime build fixes for OpenHands as a python library (#3989) 1 жил өмнө
py.typed 6ce77e157b Fix pypi build (#3548) 1 жил өмнө

README.md

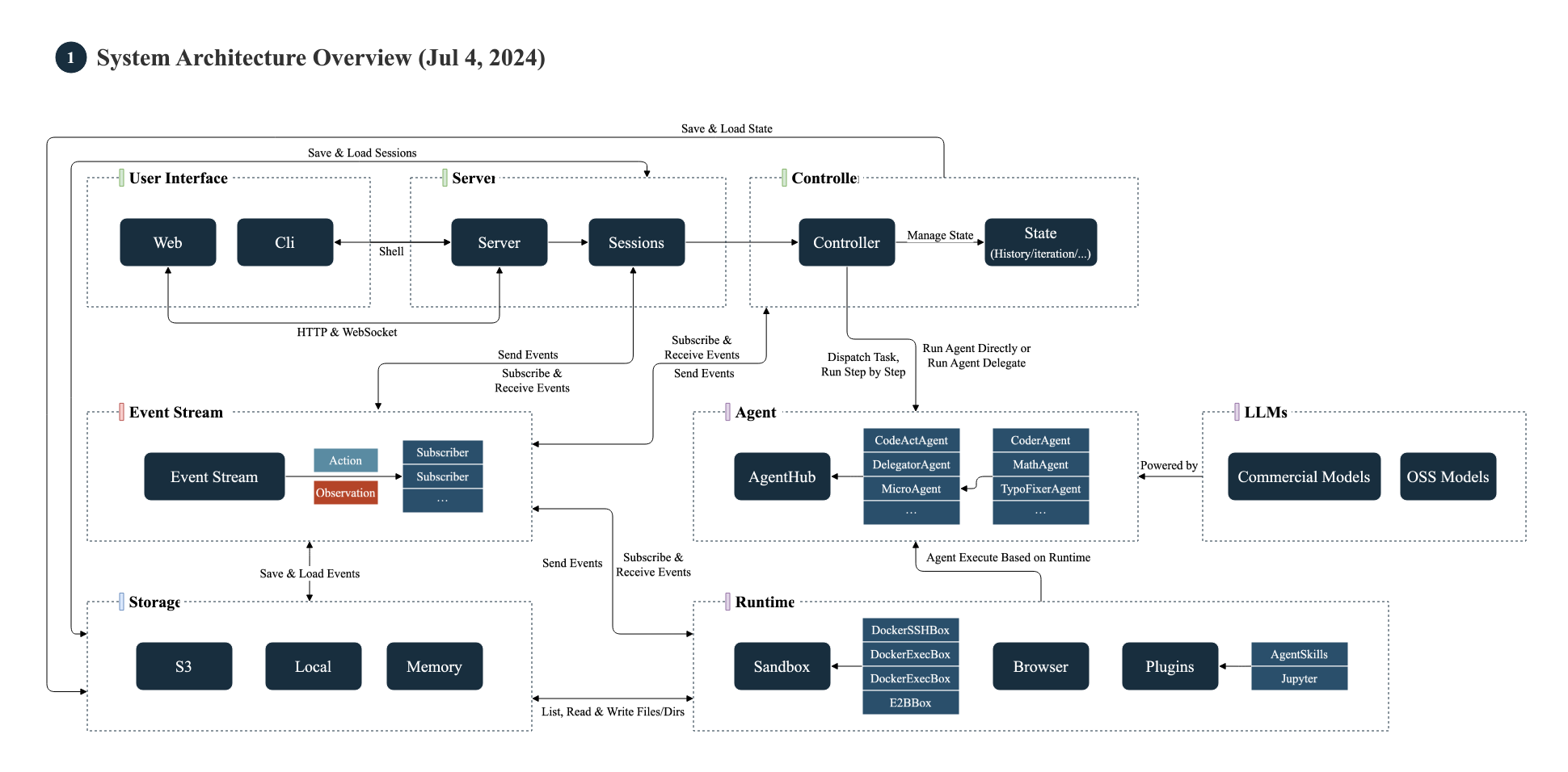
OpenHands Architecture

This directory contains the core components of OpenHands.

This diagram provides an overview of the roles of each component and how they communicate and collaborate. OpenHands System Architecture Diagram (July 4, 2024)

Classes

The key classes in OpenHands are:

  • LLM: brokers all interactions with large language models. Works with any underlying completion model, thanks to LiteLLM.
  • Agent: responsible for looking at the current State, and producing an Action that moves one step closer toward the end-goal.
  • AgentController: initializes the Agent, manages State, and drive the main loop that pushes the Agent forward, step by step
  • State: represents the current state of the Agent's task. Includes things like the current step, a history of recent events, the Agent's long-term plan, etc
  • EventStream: a central hub for Events, where any component can publish Events, or listen for Events published by other components
    • Event: an Action or Observeration
      • Action: represents a request to e.g. edit a file, run a command, or send a message
      • Observation: represents information collected from the environment, e.g. file contents or command output
  • Runtime: responsible for performing Actions, and sending back Observations
    • Sandbox: the part of the runtime responsible for running commands, e.g. inside of Docker
  • Server: brokers OpenHands sessions over HTTP, e.g. to drive the frontend
    • Session: holds a single EventStream, a single AgentController, and a single Runtime. Generally represents a single task (but potentially including several user prompts)
    • SessionManager: keeps a list of active sessions, and ensures requests are routed to the correct Session

Control Flow

Here's the basic loop (in pseudocode) that drives agents.

while True:
  prompt = agent.generate_prompt(state)
  response = llm.completion(prompt)
  action = agent.parse_response(response)
  observation = runtime.run(action)
  state = state.update(action, observation)

In reality, most of this is achieved through message passing, via the EventStream. The EventStream serves as the backbone for all communication in OpenHands.

flowchart LR
  Agent--Actions-->AgentController
  AgentController--State-->Agent
  AgentController--Actions-->EventStream
  EventStream--Observations-->AgentController
  Runtime--Observations-->EventStream
  EventStream--Actions-->Runtime
  Frontend--Actions-->EventStream

Runtime

Please refer to the documentation to learn more about Runtime.