Yufan Song 86d933f1b0 remove useless code (#3355) 1 rok temu
..
controller 31b244f95e [Refactor, Evaluation] Refactor and clean up evaluation harness to remove global config and use EventStreamRuntime (#3230) 1 rok temu
core 99ac91f6ad remove sandbox abstract class (#3337) 1 rok temu
events 31b244f95e [Refactor, Evaluation] Refactor and clean up evaluation harness to remove global config and use EventStreamRuntime (#3230) 1 rok temu
llm 415843476c Feat: Add Vision Input Support for LLM with Vision Capabilities (#2848) 1 rok temu
memory 1d49ef253b [Runtime] Reduce dependency to speed up CI and reduce image size (#3195) 1 rok temu
runtime 86d933f1b0 remove useless code (#3355) 1 rok temu
server 040b9cb75c Chore Readme updates (#3302) 1 rok temu
storage 275ea706cf Remove remaining global config (#3099) 1 rok temu
README.md b4a7e27bfd chore Fix architecture diagram (#3141) 1 rok temu
__init__.py cd58194d2a docs(docs): start implementing docs website (#1372) 1 rok temu

README.md

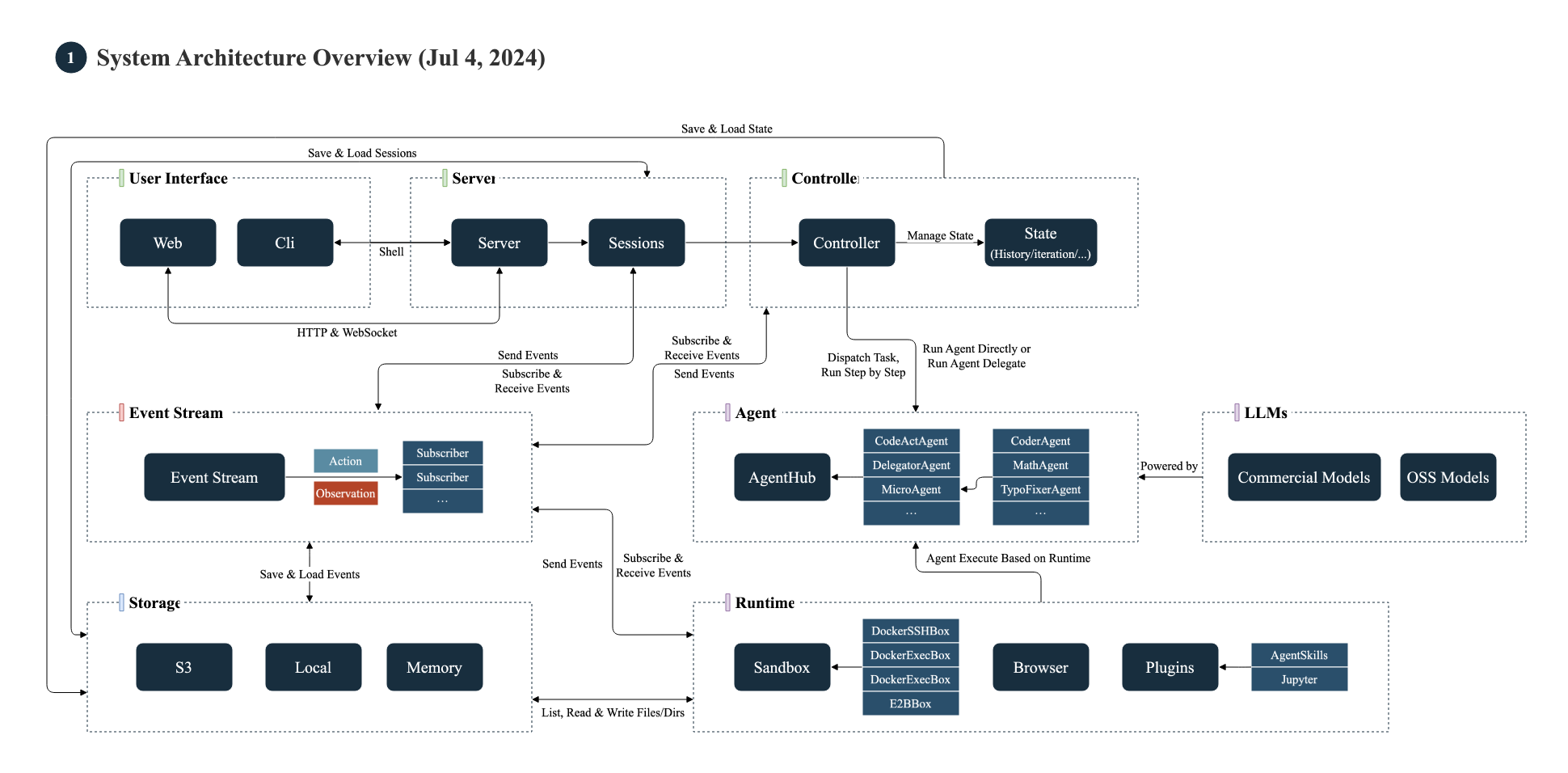
OpenDevin Architecture

This directory contains the core components of OpenDevin.

This diagram provides an overview of the roles of each component and how they communicate and collaborate. OpenDevin System Architecture Diagram (July 4, 2024)

Classes

The key classes in OpenDevin are:

  • LLM: brokers all interactions with large language models. Works with any underlying completion model, thanks to LiteLLM.
  • Agent: responsible for looking at the current State, and producing an Action that moves one step closer toward the end-goal.
  • AgentController: initializes the Agent, manages State, and drive the main loop that pushes the Agent forward, step by step
  • State: represents the current state of the Agent's task. Includes things like the current step, a history of recent events, the Agent's long-term plan, etc
  • EventStream: a central hub for Events, where any component can publish Events, or listen for Events published by other components
    • Event: an Action or Observeration
      • Action: represents a request to e.g. edit a file, run a command, or send a message
      • Observation: represents information collected from the environment, e.g. file contents or command output
  • Runtime: responsible for performing Actions, and sending back Observations
    • Sandbox: the part of the runtime responsible for running commands, e.g. inside of Docker
  • Server: brokers OpenDevin sessions over HTTP, e.g. to drive the frontend
    • Session: holds a single EventStream, a single AgentController, and a single Runtime. Generally represents a single task (but potentially including several user prompts)
    • SessionManager: keeps a list of active sessions, and ensures requests are routed to the correct Session

Control Flow

Here's the basic loop (in pseudocode) that drives agents.

while True:
  prompt = agent.generate_prompt(state)
  response = llm.completion(prompt)
  action = agent.parse_response(response)
  observation = runtime.run(action)
  state = state.update(action, observation)

In reality, most of this is achieved through message passing, via the EventStream. The EventStream serves as the backbone for all communication in OpenDevin.

flowchart LR
  Agent--Actions-->AgentController
  AgentController--State-->Agent
  AgentController--Actions-->EventStream
  EventStream--Observations-->AgentController
  Runtime--Observations-->EventStream
  EventStream--Actions-->Runtime
  Frontend--Actions-->EventStream

Runtime

The Runtime class is abstract, and has a few different implementations:

  • We have a LocalRuntime, which runs commands and edits files directly on the user's machine
  • We have a DockerRuntime, which runs commands inside of a docker sandbox, and edits files directly on the user's machine
  • We have an E2BRuntime, which uses e2b.dev containers to sandbox file and command operations